功能导航
咨询
咨询

官方客服

扫码添加,立即咨询

加群
加群

官方微信群

扫码添加,拉你进群

订阅
订阅

微信公众号

欧洲跨境之路

回顶部

SHEIN红头通知,跨境卖家迎平台代扣电商税新政

2026-1-20 15:10| 发布者: 玉奇| 查看: 28| 评论: 0

摘要: 一觉醒来,SHEIN卖家因平台上线“所得税代扣服务”引发热议。卖家可选择由平台代扣企业所得税(预计销售额1%–2%),或自行申报。该政策目前主要针对全托管账户。业内认为,代扣相当于用小成本换取合规身份,而自行 ...

Shein is Falling Short of Modern Slavery Reporting Rules, According to New  Report - The Fashion Law

一觉醒来,SHEIN 卖家因平台上线“所得税代扣服务”引发热议。卖家可选择由平台代扣企业所得税(预计销售额 1%–2%),或自行申报。该政策目前主要针对全托管账户。业内认为,代扣相当于用小成本换取合规身份,而自行申报在金税五期监管下风险更高。平台代扣代缴正成为行业趋势,短期承压,长期利好合规卖家。

欧洲跨境之路原创文章,转载请注明来源和出处

一觉醒来,卖家群炸了
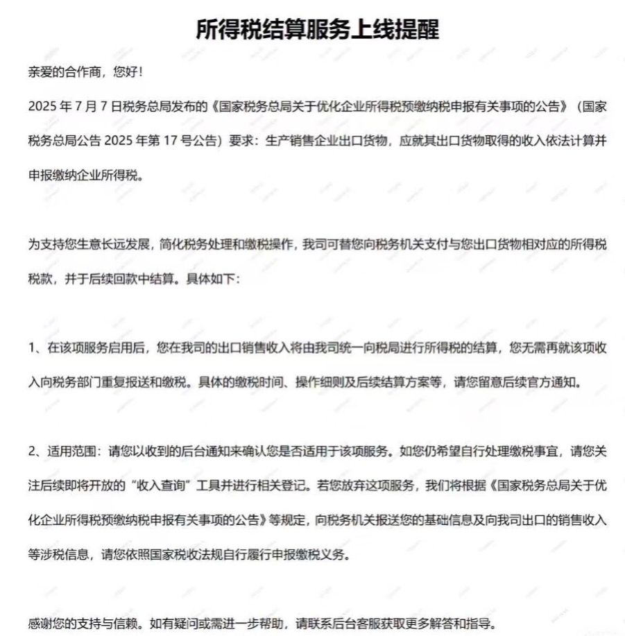
今天早上,不少SHEIN卖家打开后台,发现了一份红头通知——《所得税结算服务上线提醒》。


01


核心内容:平台代扣企业所得税,卖家二选一

核心内容就一句话:跨境电商必须交企业所得税了,平台推出代扣服务,卖家二选一。
选项A,接受平台代扣,省事,但到手的钱会少一截。选项B,拒绝代扣,自己去税局申报。
根据最新通知,后续卖家可以选择由平台统一向税局进行所得税结算,卖家无需再重复申报和缴税,相关税款将直接在后续回款中扣除。目前平台尚未公布具体的代扣比例,按行业普遍测算,可能在销售额的 1%–2% 区间,最终仍需以官方口径为准。
从卖家反馈来看,这项服务现阶段主要面向全托管账户,半托管卖家暂时不在范围内,具体执行细则仍有待平台进一步明确。同时,卖家也保留自主选择权,可以拒绝平台代扣,改为自行向税局申报。


02


业内解读:合规入场券与税务风险

不少业内人士认为,一旦由平台作为主体代扣代缴,相关交易在税务层面将被默认为合规出口。这笔代扣费用,更像是为中小卖家提供的一张“合规入场券”,既省去了复杂的税务申报流程,也在一定程度上规避了增值税风险。对于没有规范票据、报关资料不完整的中小卖家来说,用相对可控的成本换取合规身份,反而是一种更稳妥的选择。
相反,如果选择自行申报,平台大概率会将卖家的完整销售数据同步至税务系统。在金税五期的监管环境下,缺乏对应出口报关单的卖家,几乎不存在操作空间。


03


行业趋势:平台代扣代缴成必然

What you need to know about Shein's incoming IPO - Glossy
事实上,平台代扣代缴在跨境电商行业已是明确趋势。此前亚马逊就已确认,将自 2026 年 1 月 1 日起,按墨西哥税法要求,对当地站点卖家的销售额代扣增值税(最高 16%)及所得税(最高 20%)。


04


短期阵痛与长期规范

短期来看,利润被压缩、规则适应的阵痛难以避免;但从长期看,合规化正在把行业拉回到更清晰的轨道。依赖灰色空间、游走在规则边缘的卖家,生存空间只会越来越小,而真正重视合规的卖家,反而更有机会在新一轮洗牌中站稳脚跟。


路过

雷人

握手

鲜花

鸡蛋

Copyright©2025 - 2026 All rights reserved.

返回顶部